今天是
本网站已支持IPv6网络
江西省赣州市南康区人民检察院
首 页  基本信息  检务指南  检察活动  统计总结  通知公告  联系我们
检察概况
院领导介绍
组织机构
检察长信箱
微信二维码
微博二维码
今日头条
 
当前位置:首页>>统计总结>>财政信息
赣州市南康区人民检察院2024年部门预算 公开
时间:2024-02-19  作者:  新闻来源:  【字号: | |


赣州市南康区人民检察院2024年部门预算公开

第一部分 部门概况

一、部门主要职责

二、机构设置及人员情况

第二部分 2024年部门预算表

一、《收支预算总表》

二、《部门收入总表》

三、《部门支出总表》

四、《财政拨款收支总表》

五、《一般公共预算支出表》

六、《一般公共预算基本支出表》

七、《财政拨款三公经费支出表》

八、《政府性基金预算支出表》

九、《国有资本经营预算支出表》

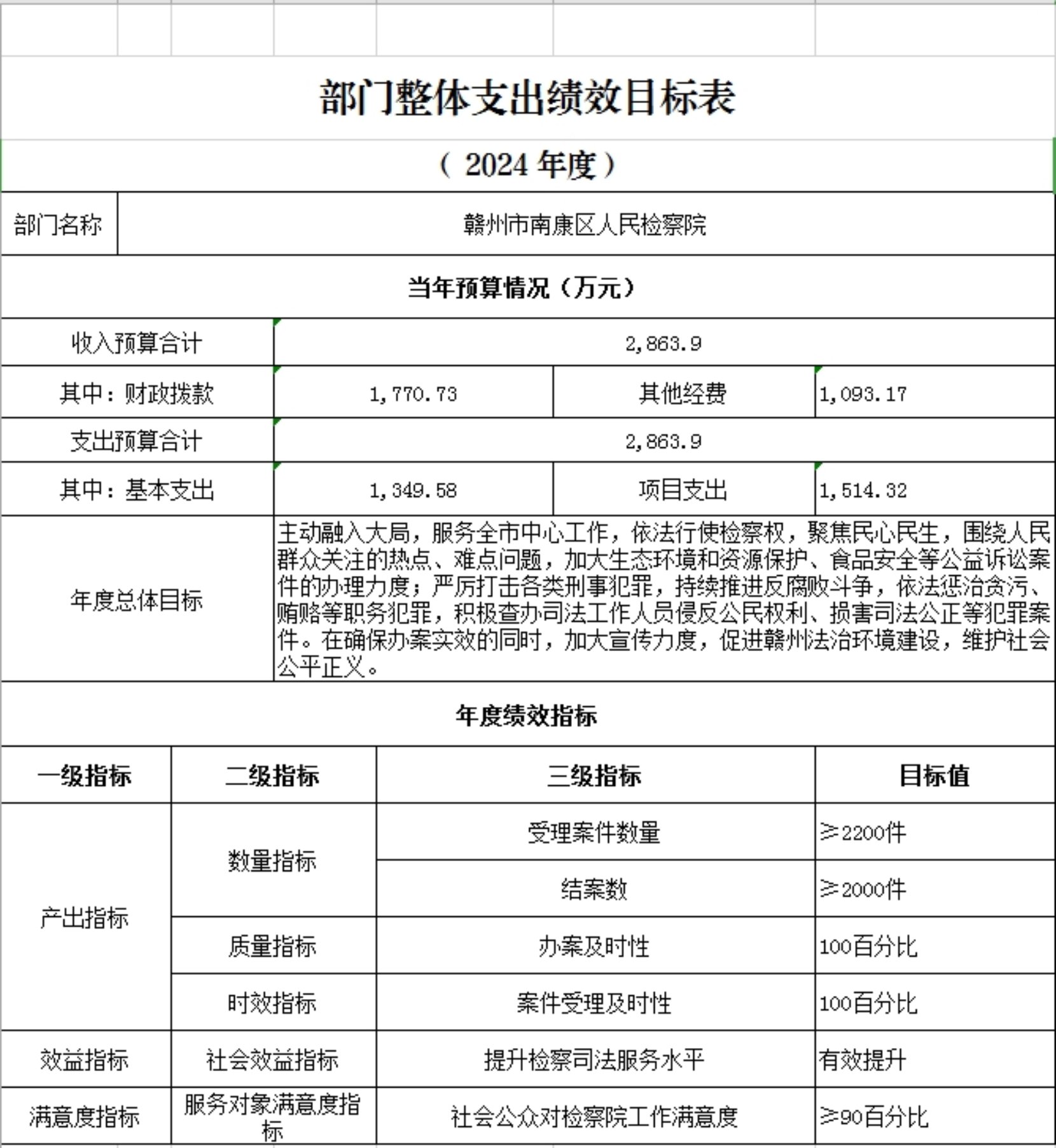
十、《部门整体支出绩效目标表》

十一、《项目绩效目标表》

第三部分 2024年部门预算情况说明

一、2024年部门预算收支情况说明

二、2024三公经费预算情况说明

第四部分 名词解释


第一部分 部门概况

一、部门主要职责

赣州市南康区人民检察院主要职责是:

(一)深入贯彻习近平新时代中国特色社会主义思想,深入贯彻党的路线方针政策和决策部署,统一本院检察干警思想和行动,坚持党对检察工作的绝对领导,坚决维护习近平总书记党中央的核心、全党的核心地位,坚决维护党中央权威和集中统一领导。

(二)依法向赣州市南康区人民代表大会及其常务委员会提出有关检察工作的议案。

(三)贯彻执行上级人民检察院确定的检察工作方针,制定本院检察工作计划,落实检察工作任务。

(四)负责对上级检察机关交办的司法工作人员利用职权实施的相关职务犯罪案件的侦查。

(五)对移送审查逮捕的刑事案件进行审查,决定或者批准是否逮捕犯罪嫌疑人;对移送起诉或者侦查终结的刑事案件进行审查,决定是否提起公诉。

(六)依照法律规定对刑事、民事、行政诉讼活动及判决裁定等生效法律文书执行活动实行法律监督。开展民事支持起诉工作。

(七)负责应由本院承办的提起公益诉讼工作。

(八)负责应由本院承办的看守所等执法活动的法律监督工作。

(九)受理向本院提出的控告、申诉和举报。

(十)对检察工作中具体应用法律进行研究,按程序向立法机关和上级人民检察院提出立法和司法解释建议。

(十一)负责本院队伍建设和思想政治工作。依法管理本院检察官和其他检察人员。

(十二)负责本院检务督察工作。

(十三)负责本院财务装备、检察技术信息工作。

(十四)其他应由赣州市南康区人民检察院承办的事项。

二、机构设置及人员情况

2024年赣州市南康区人民检察院所属预算单位共有1个,包括:赣州市南康区人民检察院(独立核算)。

编制人数小计52人,其中:政法专项编制人数51人,工勤编1人。实有人数86人,其中:在职人数小计47人,政法专项人数46人,工勤人员1人。退休人数小计41人。遗属补助5人。


第二部分 2024年部门预算表

(详见附表)


第三部分 2024年部门预算情况说明

一、2024年部门预算收支情况说明

(一)收入预算情况

2024年赣州市南康区人民检察院收入预算总额为2863.90万元,较上年预算安排减少238.43万元。其中:财政拨款收入1770.73万元,较上年预算安排增加168.4万元;其他收入900万元,较上年预算安排减少600万元。教育收费资金收入0万元,较上年预算安排增加(减少)0万元;事业收入0万元,较上年预算安排增加(减少)0万元;事业单位经营收入0万元,较上年预算安排增加(减少)0万元;附属单位上缴收入0万元,较上年预算安排增加(减少)0万元;上级补助收入0万元,较上年预算安排增加(减少)0万元;其他收入0万元,较上年预算安排增加(减少)0万元;使用非财政拨款结余0万元,较上年预算安排增加(减少)0万元;上年结转(结余)193.17万元,较上年预算安排增加193.17万元。

(二)支出预算情况

2023年赣州市南康区人民检察院支出预算总额为2863.90万元,较上年预算安排减少238.43万元,其中:

按支出项目类别划分:基本支出1349.58万元,较上年预算安排增加106.81万元,其中:工资福利支出1152.97元、商品和服务支出189.61万元、对个人和家庭的补助6.99万元、资本性支出0万元;项目支出1514.32万元,较上年预算安排减少345.24万元,其中:工资福利支出0万元、商品和服务支出1514.32万元、对个人和家庭的补助0万元、债务利息及费用支出0万元、资本性支出0万元、对企业补助0万元、其他支出0万元。

按支出功能科目划分:一般公共服务支出0万元,较上年预算安排增加(减少)0万元;国防支出0万元,较上年预算安排增加(减少)0万元;公共安全支出2598.62万元,较上年预算安排减少229.26万元;教育支出0万元,较上年预算安排增加(减少)0万元;科学技术支出0万元,较上年预算安排增加(减少)0万元;文化旅游体育与传媒支出0万元,较上年预算安排增加(减少)0万元;社会保障和就业支出90.70万,较上年预算安排增加5.07万元;卫生健康支出83.87万元,较上年预算安排减少16.25万元;节能环保支出0万元,较上年预算安排增加(减少)0万元;城乡社区支出0万元,较上年预算安排增加(减少)0万元;农林水支出0万元,较上年预算安排增加(减少)0万元;交通运输支出0万元,较上年预算安排增加(减少)0万元;资源勘探工业信息等支出0万元,较上年预算安排增加(减少)0万元;商业服务业等支出0万元,较上年预算安排增加(减少)0万元;金融支出0万元,较上年预算安排增加(减少)0万元;自然资源海洋气象等支出0万元,较上年预算安排增加(减少)0万元;住房保障支出90.71万元,较上年预算安排增加2.01万元;粮油物资储备支出0万元,较上年预算安排增加(减少)0万元;灾害防治及应急管理支出0万元,较上年预算安排增加(减少)0万元;其他支出0万元,较上年预算安排增加(减少)0万元。

按支出经济分类划分:工资福利支出1152.97万元,较上年预算安排增加102.54万元;商品和服务支出1703.93万元,较上年预算安排减少340.65万元;对个人和家庭的补助6.99万元,较上年预算安排减少0.33万元;债务利息及费用支出0万元,较上年预算安排增加(减少)0万元;资本性支出0万元,较上年预算安排增加(减少)0万元;对企业补助0万元,较上年预算安排增加(减少)0万元;其他支出0万元,较上年预算安排增加(减少)0万元。

(三)财政拨款支出情况

2024年赣州市南康区人民检察院财政拨款支出预算总额为1770.73万元,较上年预算安排增加168.40万元。

按支出功能科目划分:一般公共服务支出0万元;国防支出0万元;公共安全支出1505.45万元;教育支出0万元;科学技术支出0万元;文化旅游体育与传媒支出0万元;社会保障和就业支出90.70万元;卫生健康支出83.87万元;节能环保支出0万元;城乡社区支出0万元;农林水支出0万元;交通运输支出0万元;资源勘探工业信息等支出0万元;商业服务业等支出0万元;金融支出0万元;自然资源海洋气象等支出0万元;住房保障支出90.71万元;粮油物资储备支出0万元;灾害防治及应急管理支出0万元;其他支出0万元。

按支出项目类别划分:基本支出1349.58万元,较上年预算安排增加106.81万元,其中:工资福利支出1152.97元、商品和服务支出189.61万元、对个人和家庭的补助6.99万元,资本性支出0万元。项目支出421.15万元,较上年预算安排增加61.59万元,其中:工资福利支出0万元,商品和服务支出421.15万元,对个人和家庭的补助0万元,债务利息及费用支出0万元,资本性支出0万元,对企业补助0万元,其他支出0万元。

(四)政府性基金情况

2024年本部门没有使用政府性基金预算拨款安排的支出。

(五)国有资本经营情况

2024年本部门没有使用国有资本经营预算拨款安排的支出。

(六)机关运行经费等重要事项的说明

2024年赣州市南康区人民检察院机关运行经费预算189.61万元,比2023年预算减少1528.41万元,减少88.96%,主要原因为:其他收入资金不计入。

按照财政部《地方预决算公开操作规程》明确的口径,机关运行费指各部门的公用经费,包括办公及印刷费、邮电费、差旅费、会议费、福利费、日常维修费、专用材料及一般设备购置费、办公用房水电费、办公用房取暖费、办公用房物业管理费、公务用车运行维护费以及其他费用。

(七)政府采购情况

2024年部门所属各单位政府采购总额435万元,其中:货物预算198.5万元, 工程预算200万元, 服务预算36.5万元。

(八)国有资产占有使用情况

截至2023年底, 部门共有车辆10,其中:一般公务用车实有数0,执法执勤用车实有数10辆。

2024年部门预算安排购置车辆1辆,安排购置单位价值200万元以上大型设备0台。

(九)非税执收成本项目情况说明

(1)项目概述:保障自聘用人员、办公、办案等经费,力争年度考评在全省的排名靠前。

(2)立项依据:根据《赣州市财政局关于推进全市预算绩效管理提质增效工作方案》

(3)实施主体:赣州市南康区人民检察院

(4)实施方案:根据《赣州市南康区人民检察院聘任制人员管理办法》、《预算管理办法》等相关内容实施。

(5)实施周期:2024年1月-2024年12月

(6)本年度预算安排:135万元

(7)年度绩效目标:

目标1:依法严厉打击各类刑事犯罪及危害国家安全犯罪,切实履行好检察职能,保障社会稳定。

目标2:加强法律监督、维护公平正义;加强未成年人刑事检察及公益诉讼检察工作;依法办理各类民事行政监督件。

目标3:保障自聘人员工资待遇,协助检察官办理案件,提升办案质效。

二、2024三公经费预算情况说明

2024年赣州市南康区人民检察院"三公"经费财政拨款安排71.98万元,其中:

因公出国费0万元,比上年增/0万元,主要原因是:与上年安排保持一致。

公务接待费36.70万元,比上年减少8万元,主要原因是:严格落实长期过紧日子的要求。

公务用车运行维护费23.2万元,比上年减少31.5万元,主要原因是:更换新车,维护费减少,严格落实长期过紧日子的要求。

公务用车购置费12.08万元,比上年减少30.92万元,主要原因是:严格执行公务用车管理制度,落实长期过紧日子的要求。

第四部分 名词解释

一、收入科目

各部门结合实际进行解释。

()财政拨款:指市级财政当年拨付的资金。

()教育收费资金收入:反映实行专项管理的高中以上学费、住宿费,高校委托培养费,函大、电大、夜大及短训班培训费等教育收费取得的收入。

()事业收入:指事业单位开展专业业务活动及辅助活动取得的收入。

()事业单位经营收入:指事业单位在专业业务活动及辅助活动之外开展非独立核算经营活动取得的收入。

()附属单位上缴收入:反映事业单位附属的独立核算单位按规定标准或比例缴纳的各项收入。包括附属的事业单位上缴的收入和附属的企业上缴的利润等。

()上级补助收入:反映事业单位从主管部门和上级单位取得的非财政补助收入。

()其他收入:指除财政拨款、事业收入、事业单位经营收入等以外的各项收入。

()使用非财政拨款结余:填列历年滚存的非限定用途的非统计财政拨款结余弥补2021年收支差额的数额。

()上年结转和结余:填列2024年全部结转和结余的资金数,包括当年结转结余资金和历年滚存结转结余资金。

二、支出科目

()一般公共服务支出:反映政府提供一般公共服务的支出。

()社会保障和就业支出:……

对部门预算中涉及的支出功能分类科目(明细到项级),结合部门实际,参照《2024年政府收支分类科目》的规范说明进行解释。

三、相关专业名词

()机关运行费:指用一般公共预算财政拨款安排的为保障行政单位(含参照公务员法管理的事业单位)运行用于购买货物和服务的各项资金,包括办公费、印刷费、邮电费、差旅费、会议费、福利费、日常维修费、专用材料及一般设备购置费、办公用房水电费、办公用房取暖费、办公用房物业管理费、公务用车运行维护费以及其他费用。

()“三公”经费:指用财政拨款安排的因公出国()费、公务用车购置及运行维护费和公务接待费。其中,因公出国()费反映单位公务出国()的国际旅费、国外城市间交通费、住宿费、伙食费、培训费、公杂费等支出;公务用车购置及运行维护费反映单位公务用车车辆购置支出(含车辆购置税、牌照费),按规定保留的公务用车燃料费、维修费、过桥过路费、保险费、安全奖励费用等支出;公务接待费反映单位按规定开支的各类公务接待(含外宾接待)支出。

 赣州市南康区人民检察院
地址:江西省赣州市南康区泰康东大道202号 邮编:341400
工信部ICP备案号:京ICP备10217144号-1
技术支持:正义网 本网网页设计、图标、内容未经协议授权禁止转载、摘编或建立镜像,禁止作为任何商业用途的使用。